Paleontologi de la Universitatea din București și de la Universitatea „Eötvös Loránd” din Budapesta au descoperit o nouă specie de dinozaur pe teritoriul Geoparcului Internațional UNESCO Țara Hațegului, aflat în administrarea Universității din București. Dinozaurul erbivor, care a trăit acum aproximativ 70 de milioane de ani, a primit numele Kryptohadros kallaiae și este descris într-un studiu publicat recent în revista științifică Journal of Systematic Palaeontology.
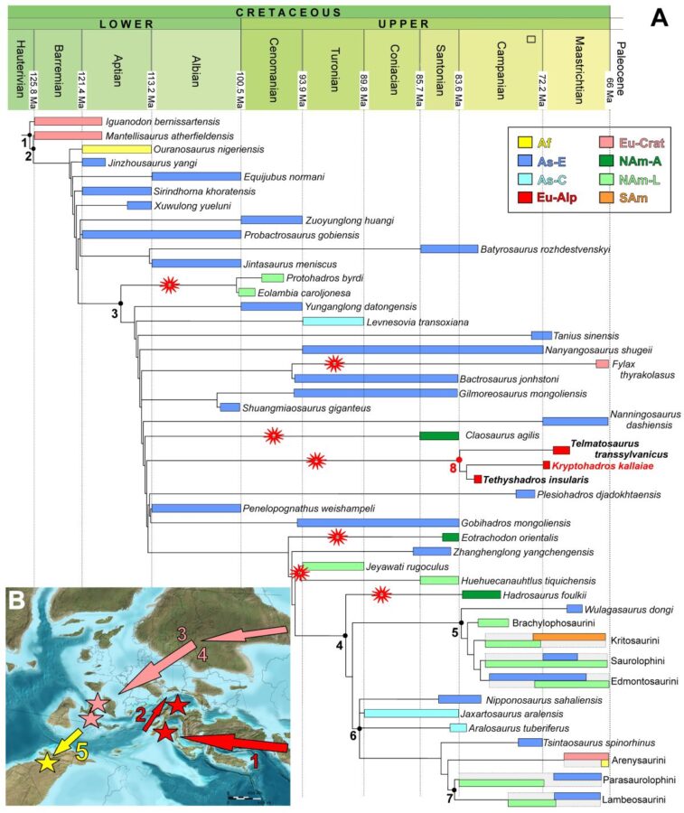
Analizele realizate de cercetători arată că Kryptohadros kallaiae era înrudit cu alți dinozauri descoperiți în sud-estul Europei, precum Telmatosaurus din România și Tethyshadros din Italia. Împreună, aceste specii formează un grup distinct de hadrosauroide, numit Telmatosauridae, care a evoluat în sud-estul arhipelagului european din Cretacicul târziu. În urmă cu aproximativ 70 de milioane de ani, Europa nu era un continent compact, ci un mozaic de insule separate de mări mai mult sau mai puțin adânci. Aceste condiții au favorizat apariția unor comunități de animale unice, adaptate diferitelor medii insulare.

„Pe baza analizelor filogenetice se pare că hadrosauroidele care au evoluat inițial în Asia au ajuns în Europa în mai multe valuri de migrație distincte. Unul dintre aceste evenimente a adus strămoșii lui Kryptohadros în sud-estul Europei. Descoperirea confirmă că faunele care trăiau pe insulele europene în acea perioadă erau mult mai dinamice și diverse decât se credea anterior”, explică Zoltán Csiki-Sava, cercetător la Universitatea din București și coordonatorul echipei de cercetare din România.
Descoperirea se bazează pe fosile provenite dintr-un sit nou identificat în apropierea satului Vălioara, în vestul Bazinului Hațegului (Hunedoara). Aici au fost descoperite mai multe fragmente fosile aparținând unui schelet parțial de hadrosauroid, un grup de dinozauri erbivori din ordinul Ornithischia, cunoscuți popular drept „dinozauri cu cioc de rață”. Fosilele provin din depozitele geologice ale Formațiunii Densuș-Ciula, de la sfârșitul perioadei Cretacice.

Cercetătorul Gábor Botfalvai de la Universitatea „Eötvös Loránd” din Budapesta explică modul în care fost identificat situl în anul 2022, după ce amenajarea unui drum forestier a scos la lumină straturi de roci ce conțineau fragmente fosile. Cercetările ulterioare au arătat că acestea nu reprezentau doar resturi izolate, ci și părți ale scheletului aceluiași individ de dinozaur.
Timp de peste 100 de ani, majoritatea fragmentelor fosile de hadrosauroide descoperite în Țara Hațegului au fost atribuite speciei Telmatosaurus transsylvanicus, descrisă la începutul secolului XX de paleontologul Franz Nopcsa. Analiza detaliată a noului material fosil a arătat însă că unele dintre aceste resturi, și, în primul rând cele nou identificate la Vălioara, aparțin unei specii complet diferite, deși înrudite.

„Scheletele care păstrează elemente din mai multe părți ale corpului, inclusiv elemente de craniu și ale membrelor, sunt foarte rare în Bazinul Hațegului, mai ales în cazul hadrosauroideor. De cele mai multe ori se descoperă doar fosile izolate, care în trecut au fost atribuite automat lui Telmatosaurus. De aceea a fost nevoie de o analiză atentă a materialului cunoscut pentru această specie „«istorică», pentru a putea compara și interpreta corect noile fosile”, explică Attila Ősi, profesor la Universitatea „Eötvös Loránd” din Budapesta și coautor al studiului.
Denumirea Kryptohadros face trimitere la faptul că acest dinozaur a rămas „ascuns” timp de aproape 130 de ani, atât printre fosile atribuite în special lui Telmatosaurus, cât și în imediata apropiere a unui sit fosilifer cunoscut de cercetători. A doua parte a numelui, kallaiae, este un omagiu adus mamei primului autor al studiului, Kállai Csilla, care i-a încurajat pasiunea pentru științele naturii încă din copilărie. Publicarea acestei descoperiri are loc în apropierea zilei de 8 Martie și oferă un prilej simbolic de a celebra contribuția și inspirația pe care femeile o aduc în lumea științei. Numele noului dinozaur devine astfel și un mic omagiu pentru toate femeile care susțin cercetarea, educația și pasiunea pentru cunoaștere.

Bazinul Hațegului este unul dintre cele mai importante locuri din Europa pentru studiul dinozaurilor din Cretacicul târziu. Pentru Geoparcul Internațional UNESCO Țara Hațegului, administrat de Universitatea din București, astfel de rezultate reprezintă o ocazie importantă de a aduce mai aproape de public cercetările desfășurate în acest teritoriu și evidențiază modul în care descoperirile științifice contribuie la înțelegerea istoriei vieții pe Pământ.
Articolul științific este disponibil aici.



Geoparcul Internațional UNESCO Țara Hațegului cuprinde întreaga Țară a Hațegului și are statut de sit UNESCO, parte a Programului Internaţional pentru Geoştiinţe şi Geoparcuri, care reuneşte 229 de teritorii din 50 de ţări incluse în Reţeaua Globală a Geoparcurilor, stabilite în urma unui proces de selecţie şi validare. Administrarea statutului de Geoparc Internațional UNESCO este realizată de Universitatea din Bucureşti. Geoparcul este un teritoriu cu valori naturale şi culturale, un program de dezvoltare durabilă, un brand care propune o călătorie în timp, în istoria de 4,6 miliarde de ani a Pământului, o stare de spirit a tuturor celor ce doresc să participe la renaşterea unor comunităţi şi este tărâmul de întâlnire ce îi reuneşte pe toţi cei care se simt ataşaţi de valorile tradiţionale, fie că sunt locuitori reali sau virtuali. Geoparcul cuprinde elemente de interes geologic deosebit alături de elemente de interes ecologic, arheologic, istoric și cultural. Dinozaurii descoperiţi în Ţara Hațegului sunt unici în lume, importanța științifică și atractivitatea lor fiind sporită prin descoperirile de cuiburi cu ouă și pui de dinozauri, ale unor mamifere contemporane dinozaurilor și a unei reptile zburătoare gigantice (Hatzegopteryx), din grupul pterosaurilor.
(Imagine deschidere: Kryptohadros kallaiae – reconstituire artistică realizată de Pecsics Tibor)
Urmăriți canalul „PRESShub” pe WhatsApp. Cele mai importante știri ale zilei sunt disponibile aici
Urmăriți canalul „PRESShub” pe Telegram
Urmăriți PressHUB și pe Google News!



